Skip to content
O společnosti
Katalog výrobků
Reference
Ke stažení
Kariéra
Kontakty
Search for:
CZ
EN
Search for:
O společnosti
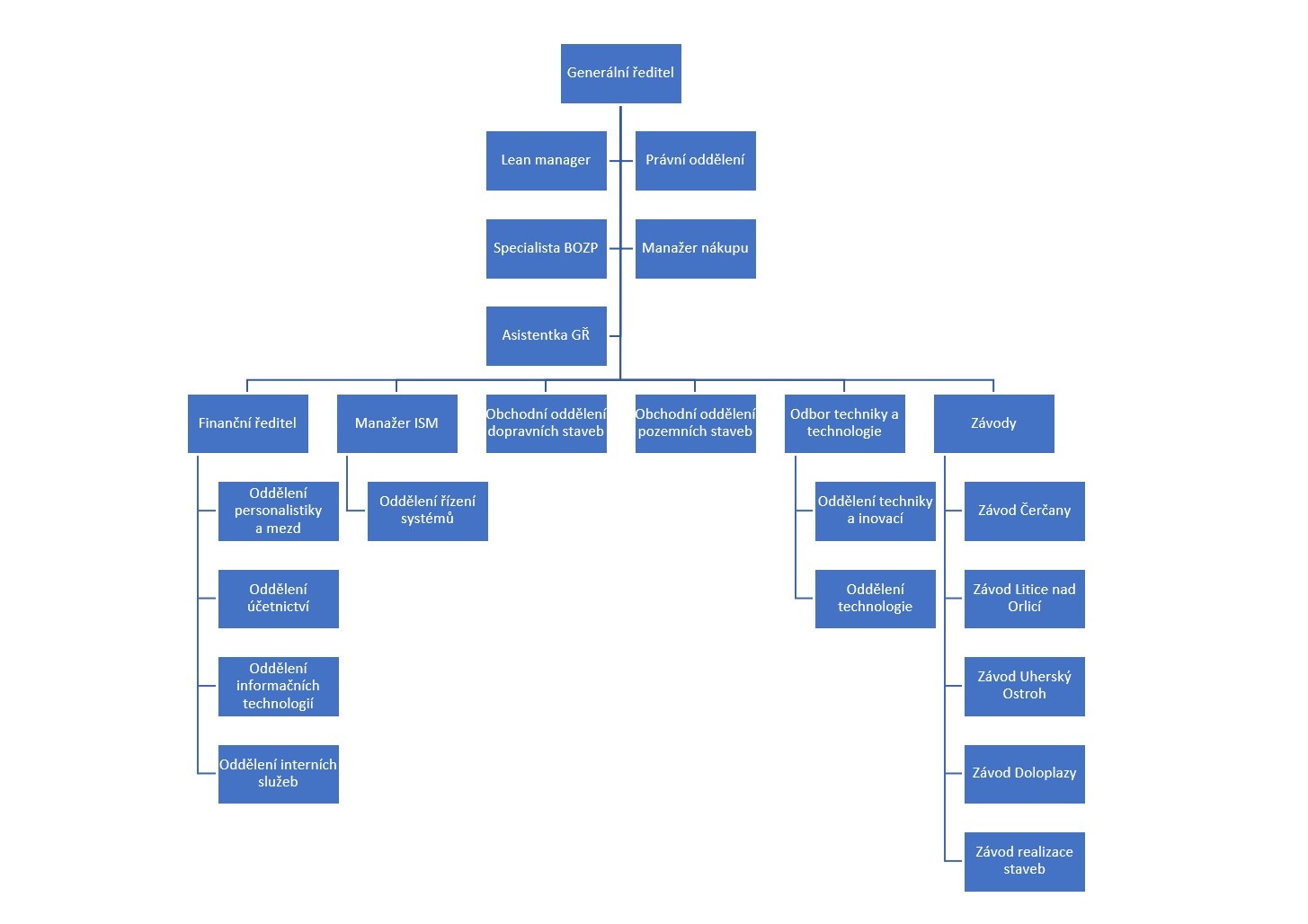
Organizační struktura a management
administrator
2024-10-11T12:24:34+02:00
Představení společnosti
Organizační struktura a management
Certifikace
Podporujeme
Novinky
Online návrh PHS
VEDENÍ SPOLEČNOSTI
Ing. Tomáš Opletal, MBA
generální ředitel, jednatel
Bc. Jiří Pelant
finanční ředitel, jednatel
Toggle Sliding Bar Area